
超高强度金属材料是航空航天、先进能源装备及重型工程等领域的核心基础材料,但长期以来,如何在大幅提升强度的同时保持或改善塑韧性,始终是金属材料设计领域的经典难题之一。以马氏体钢为代表的超高强度钢,虽能通过高密度位错、细小层片状马氏体及纳米级析出相等机制实现极高的强度水平,却易在晶界区域产生应力集中,增加脆性断裂风险;其广泛存在的小角度晶界虽能改善塑性,却削弱晶界对位错的阻碍作用,导致传统马氏体合...

拉曼高光谱成像被誉为识别分子“指纹”的超级显微镜,在精准医疗、生物检测、药品质量控制和新材料研发等领域具有重要的应用价值。传统成像方式为获取清晰图像,通常需要提高激光功率或延长扫描时间,但高功率激光容易对样品造成热损伤,而过长的采集时间则难以满足快速检测和实时诊断的需求。鉴于拉曼信号天然极其微弱,如何在低能量、短时间条件下获得高质量图像,一直是拉曼高光谱技术迈向广泛应用的核心瓶颈。近日,湖大团...

近日,我校物理与微电子科学学院粒子物理实验团队与中国科学院大学团队在重味物理研究领域取得重要进展。团队在欧洲核子研究中心大型强子对撞机的底夸克(LHCb)实验上发现了一种新的奇异底介子衰变模式,并且首次测量了该衰变模式的分支比(衰变概率)。此项观测首次在实验上证实了底介子含重子末态衰变中一种弱相互作用机制的重要作用。在此之前,由于螺旋度抑制效应,该弱相互作用在过去30多年常常被理论计算所忽略。这一研...

随着新能源技术的快速发展,电池在低温环境下性能衰减的问题日益突显,已成为制约电动交通、极地探测和航空航天等领域应用的重要瓶颈。其中,电解液中离子在电极/电解液界面的脱溶剂化过程缓慢,是导致低温条件下界面反应动力学受限的关键原因之一。然而,如何从分子层面定量描述电解液,厘清溶剂化结构,从而指导电解液的理性设计,一直是该领域面临的重大挑战。近日,湖南大学党委宣传部(新闻办公室)地址中心物理与微电子科学学院能量储存团队围绕这一科学难...


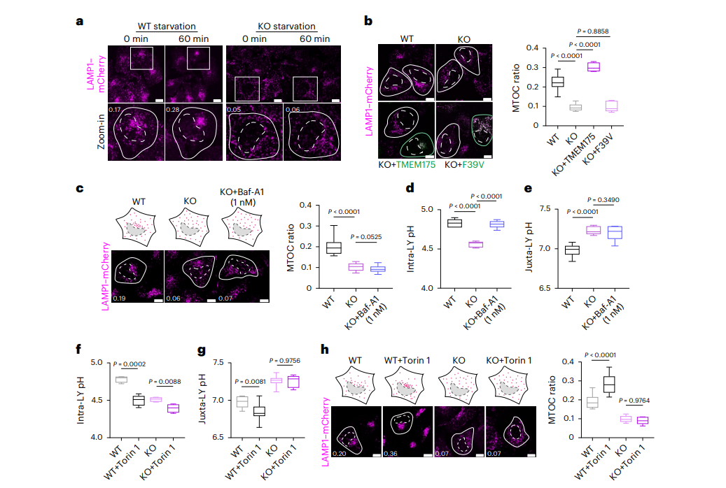
溶酶体是细胞内最具酸性的细胞器,其腔内pH值约4.6。高度富集的腔内质子环境维持多种酸性水解酶的活性,使溶酶体承担细胞“消化中心”的核心功能;近年来的研究揭示,溶酶体还是细胞信号转导的重要枢纽,参与膜融合与分裂、细胞器运动和膜接触位点形成等关键过程。然而,溶酶体腔内的质子如何向胞质侧传递,并进一步作为信号分子调控这些生理功能,仍是亟待阐明的重要科学问题。针对这一关键难题,谭蔚泓教授/邱丽萍教授团队与...
最新更新