6月2日,由共青团湖南省委、湖南省教育厅、省科协、省社科院、省学联联合主办的第十三届“挑战杯”湖南省大学生课外学术科技作品竞赛圆满闭幕,。我校参赛作品共获得3项特等奖(全省仅8个)、2项一等奖、4项三等奖的佳绩,再度捧得“优胜杯”。

迎接挑战,喜获佳绩
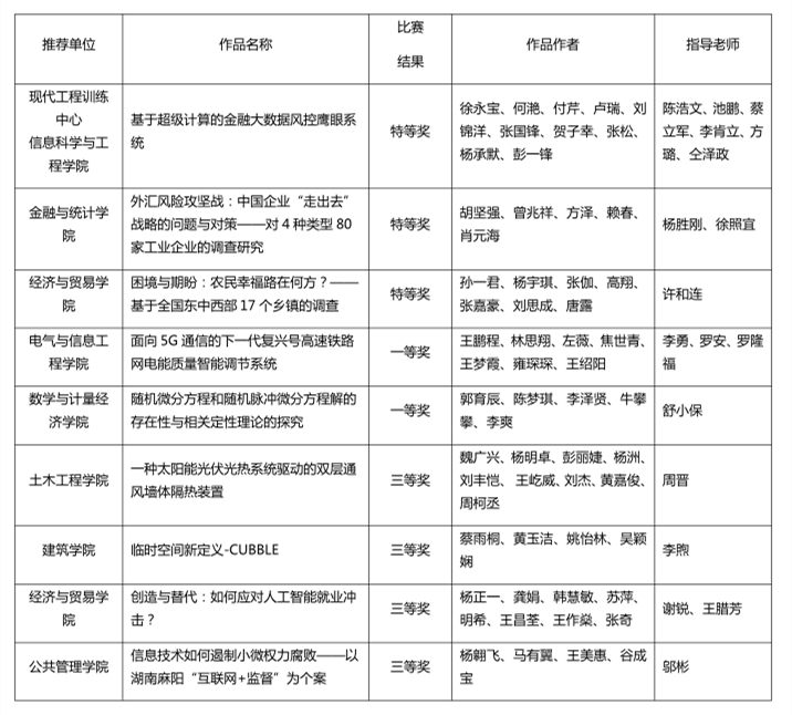
本届湖南省“挑战杯”竞赛自今年4月份启动以来,经团队申报、各学校初评、资格审查和专家盲评等环节,全省共有277件作品进入决赛。我校推报产业发展、科技创新、外汇风险管理、乡村管理等多个相关主题的参赛作品,经过文本评审、评委问辩等多个环节,作品《基于超级计算的金融大数据风控鹰眼系统》《外汇风险攻坚战:中国企业“走出去”战略的问题与对策——对4种类型80家工业企业的调查研究》《困境与期盼:农民幸福路在何方?——基于全国东中西部17个乡镇的调查》荣获竞赛特等奖。《面向5G通信的下一代复兴号高速铁路网电能质量智能调节系统》《随机微分方程和随机脉冲微分方程解的存在性与相关定性理论的探究》荣获竞赛一等奖。《一种太阳能光伏光热系统驱动的双层通风墙体隔热装置》《定制化临时空间-cubble》《创造与替代:如何应对人工智能就业冲击?》《信息技术如何遏制小微权力腐败——以湖南麻阳“互联网+监督”为个案》荣获竞赛三等奖。
第十三届“挑战杯”湖南省大学生课外学术科技作品竞赛
终审决赛湖南大学党委宣传部(新闻办公室)地址中心入围作品获奖情况


积极筹备,厚积薄发
“挑战杯”校内选拔赛自2018年底启动以来,学校高度重视,相关职能部门密切配合,各学院积极参与,校党委副书记于祥成专程听取了“挑战杯”筹备工作汇报并做指导。通过举办“挑战杯”校内选拔赛吸引了广大本科生和研究生积极参与,113件申报作品经过书面评审、复赛、决赛选拔出10件作品代表我校参赛。大赛期间,校领导、各职能部处部处领导和学院党政领导、项目指导老师、学院团委书记多次莅临指导。在省赛备战过程中,大赛组委会先后开展数轮集训,规范项目报告书、PPT等相关材料的制作,根据作品类别,从思维逻辑、内容板块、文体结构、美观设计等各个方面进行赛前夯实,着力提升项目专业化水平和竞争力。先后邀请相关领域专家解读“挑战杯”竞赛章程规则,就作品申报书撰写、答辩技巧等方向实施分类指导,并进行数轮模拟路演培训会,进一步完善修改作品,使同学们在备赛的过程中不断提升自我,收获科学的真谛。接下来,大赛组委会将继续做好全国赛的项目完善和团队保障工作,力争在全国赛取得好成绩。

不骄不躁,砥砺前行
习近平总书记指出,创新始终是推动一个国家、一个民族向前发展的重要力量。我校将继续弘扬敢为人先的湖湘精神、校训精神,在新时代中勇立潮头、引领创新,创造更加辉煌的成绩,为实现中华民族伟大复兴的中国梦贡献青春力量。
长期以来,学校以推进综合改革为契机,以提高人才培养质量为核心,精心加强顶层设计、协同推进平台建设、建立健全生态体系,加强了学生创新精神、创业意识和创新创业能力培养。学校着力加强三个平台,抓赛事引领平台建设、抓活动丰富平台建设和抓项目培育平台建设,涌现出一批创新创业学生典型,形成了示范和引领效应,助力学校培育德智体美全面发展、具有全球竞争力的高素质创新人才和领导者。
我校参赛项目风采展
特等奖项目团队
项目名称:基于超级计算的金融大数据风控鹰眼系统
项目类别:科技发明A类
报送单位:现代工训中心、信息科学与工程学院
指导老师:陈浩文、池鹏、蔡立军、李肯立、方璐、仝泽政
项目成员:徐永宝、何滟、付芹、卢瑞、刘锦洋、张国锋、贺子幸、张松、杨承默、彭一锋
项目简介:《基于超级计算的金融大数据风控鹰眼系统》依托国家超级计算平台,利用金融大数据处理、深度学习数据挖掘、自然语言处理、知识图谱等前沿人工智能关键技术,构建“智汇、智人、智库、智用”四大智能中心,对互联网金融负面信息进行实时全面监控,对金融大数据进行量化分析,助力金融风控部门实现对目标企业进行风险智能画像,为打造风险控制智能化金融机构提供了坚实的技术保障。
项目名称:外汇风险攻坚战:中国企业走出去战略的问题与对策
——对4种类型80家工业企业的调查研究
项目类别:哲学社会科学类社会调查报告和学术论文
报送单位:金融与统计学院
指导老师:杨胜刚、徐照宜
项目成员:胡坚强、曾兆祥、方泽、赖春、肖元海
项目简介:团队通过实地走访企业以及相关监管机构和金融机构,深度调研了工业企业的外汇风险情况。根据调研数据和文献资料,系统地归纳并分析了工业企业外汇风险暴露的现实问题。为了帮助工业企业赢得“外汇风险攻坚战”,团队秉持理论服务于实践的理念,创新性地以国际比较为依据,趋势分析为基础,提出了企业外汇风险管理框架的构建建议。
调研团队先后前往华为、中国电建、江丰电子、海特高新等企业,对这些企业外汇管理相关人员进行了访谈,并与国家外汇管理局湖南分局和工商银行湖南分行进行了座谈,了解到了一线的外汇风险对冲情况。团队成果先后得到商务部研究院以及湖南省发改委等国家智库和政府部门的肯定,并引起腾讯网、网易新闻等多家媒体报道关注。
项目名称:困境与期盼:农民幸福路在何方?——基于全国东中西部17个乡镇的调查
项目类别:哲学社科类学术论文和调查报告
报送单位:经济与贸易学院
指导老师:许和连
项目成员:孙一君、杨宇琪、张伽、高翔、张嘉豪、刘思成、唐露
项目简介:本报告针对精准扶贫后农村居民仍然存在的幸福感缺失问题,以我国东中西部17个乡镇587个农村居民的调查数据为样本,运用多种数据分析方法探究制约农村居民幸福感的主要因素。调查结果显示,农村老中青三代人存在不同的幸福困境:(1)青年人困于乡镇教育难有起色;(2)中年人困于沉重的家庭和社会压力;(3)老年人困于养老和医疗资源匮乏——农村地区逐渐沦为“幸福洼地”并有恶性循环的趋势。
针对农村地区仍然存在的问题,本报告运用多元统计分析的方法提取主成分,建立模型,实证分析了影响农村居民幸福感的主要因素,并分别从经济水平、公共服务、政府公平、生态环境四个方面提出相关政策建议。研究成果为改善农村居民生活环境,提升农村居民幸福感具有重要的借鉴价值。
一等奖项目团队
项目名称:面向5G通信的复兴号高速铁路网电能质量智能调节系统
项目类别:科技发明A类
报送单位:电气与信息工程学院
指导老师:李勇、罗安、罗隆福
项目成员:王鹏程、林思翔、左薇、焦世青、王梦霞、雍琛琛、王绍阳
项目简介:为解决复兴号列车投入运行带来的一系列新型牵引供电系统电能质量问题,提出了面向5G通信的复兴号高速铁路网电能质量智能调节系统。在满足电能质量要求的前提下,可大幅降低系统容量需求,减小设备体积与损耗,提升装置性价比。同时,根据复兴号机车实际特性,团队在实验室进行实验验证,搭建了小容量样机,取得良好效果,具有一定经济效益与市场前景。
项目名称:随机微分方程和随机脉冲微分方程解的存在性与相关定性理论的探究
项目类别:自然科学类
报送单位:数学与计量经济学院
指导老师:舒小保
项目成员:郭育辰、陈梦琪、李泽贤、牛攀攀、李爽
项目简介:随机微分方程、随机脉冲微分方程是数学研究的热点领域,在生物种群演变、金融期权定价、工程技术等方面有着极其广泛的应用。
但目前为止,国际上对此领域的研究仍有一定的局限性。因此,为弥补相应的不足之处,本研究分别从随机微分方程和随机脉冲微分方程入手,运用不动点定理和非紧性测度以及半群算子等理论,研究了解的存在性、Hyers-Ulam稳定性、概周期性与概自治性。接下来将结果进一步推广,研究了包含随机脉冲的随机微分方程解的存在性及相关定型理论,为未来进一步研究提供了理论基础。
本研究已达到世界先进水平,已有两篇论文在SCI期刊成功发表,一篇论文被北大核心期刊录用,另有两篇论文投递至SCI期刊并在审核中。
三等奖项目团队
项目名称:一种太阳能光伏光热系统驱动的双层通风墙体隔热装置
项目类别:科技发明B类
报送单位:土木工程学院
指导老师:周晋
项目成员:魏广兴、杨明卓、彭丽婕、杨洲、刘丰恺、王屹威、刘杰、黄嘉俊、周柯丞
项目简介:本项目以节能减排为出发点,以提高热舒适性为目的,在市场现有技术不完善的情况下,提出了一种采用太阳能驱动的双层通风墙体隔热装置。该种技术成本低,安装方便,用途多元,可在夏季达到隔热目的,在过渡季达到通风散热的目的,同时也可制备生活热水满足需要。
项目名称:定制化临时空间-cubble
项目类别:科技发明B类
报送单位:建筑学院
指导老师:李煦
项目成员:蔡雨桐、黄玉洁、姚怡林、吴颖娴
项目简介:定制的私人临时空间将嵌入到城市发展过程中。从在大学城为学生提供交流空间、在社区为社区居民提供娱乐棋牌空间等,到在景区为游客提供歇息空间,在为零售商提供商贩空间,这样的定制化私人空间将随着地点、随着人群的行为而获得不断更新的含义。在讲究精致与效率的今天,便捷实用的临时空间将取代过去“就地发生”、“寻找适合的地方”的临时活动实现方式,成为人们意识中第一考虑用于解决临时需求的选择,成为人们日渐更新的生活方式不可或缺的一部分。
项目名称:创造与替代:如何应对人工智能就业冲击?
项目类别:哲学社会科学类社会调查报告和学术论文
报送单位:经济与贸易学院
指导老师:谢锐、王腊芳
项目成员:杨正一、龚娟、韩慧敏、苏萍、王昌荃、明希、王作燊、张奇
项目简介:本文从供需角度出发,考察人工智能对中国劳动力市场的影响,并提出应对这种冲击的措施。首先,从理论上,深入研究人工智能影响劳动力市场需求的机理和影响渠道;其次,利用省级面板数据建立回归模型,分析我国人工智能发展对全国不同行业、不同职业劳动就业的影响和存在的地区差异;在分析结果的基础上,总结和预测未来劳动市场需求结构的可能变化。与此同时,文章结合我国教育培训体系的现状,深入分析我国劳动力市场供给状况,探讨在人工智能新时代下如何应对中国劳动力市场结构的供需错配问题,具有重要的理论与现实意义。
项目名称:信息技术如何遏制小微权力腐败——以湖南麻阳“互联网+监督”为个案
项目类别:哲学社会科学类社会调查报告和学术论文
报送单位:公共管理学院
指导老师:邬彬
项目成员:杨翱飞、马有翼、王美惠、谷成宝
项目简介:小微权力腐败量大面广,是影响人民群众获得感的老大难问题。湖南麻阳在全国首创“互联网+监督”模式,借助互联网技术平台,通过大数据“对比碰撞”主动式查找问题线索,创新惩治小微权力腐败模式,得到中纪委肯定。2017年11月,湖南省省市县三级“互联网+监督”平台正式上线运行。在此背景下,本项目通过对“互联网+监督”平台惩治小微权力腐败的研究,选取该模式的首创之地麻阳为个案,以加强权力监督、保护农村地区居民切身利益为价值导向,探究该平台用于惩治基层小微权力腐败的实际情况并进行案例分析,以期得到科学有效的研究结论,为政府部门完善运行模式,开展相关制度构建工作及平台在更大范围复制推广提供科学依据。
责任编辑:廖芷姗
注:转载该文请注明来源:湖南大学党委宣传部(新闻办公室)地址中心新闻网